重磅:增值税法二审稿公布,共24处修改,税务律师详细解读

编者按:2023年8月28日,增值税法(草案)提请十四届全国人大常委会第五次会议第二次审议,并于2023年9月1日再次向社会公开征求意见。早在2022年12月27日,增值税法(草案)曾提请十三届全国人大常委会首次审议。此次公布的草案二次审议稿仍然采用了税制平移的思路,保持现行税制框架和税负水平基本不变,同时对草案一次审议稿的部分内容进行了调整。本文将对草案一、二次审议稿的具体内容进行比较,分析草案二次审议稿调整的主要内容,并对草案二次审议稿的重点内容进行分析解读。

增值税法(草案)二次审议稿修改的主要内容
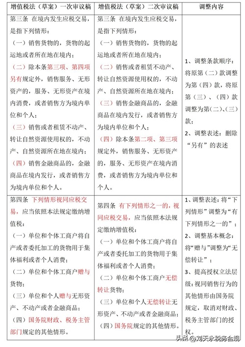
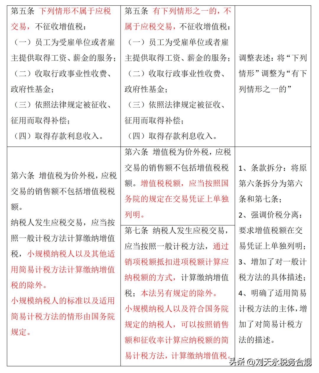
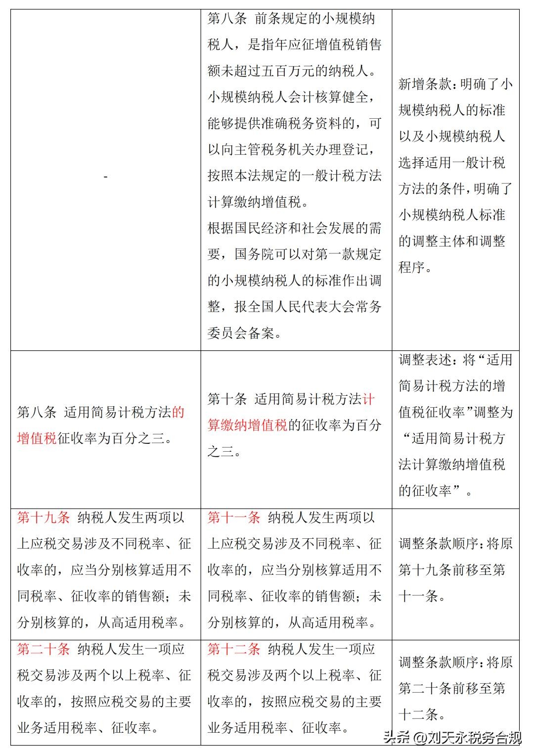
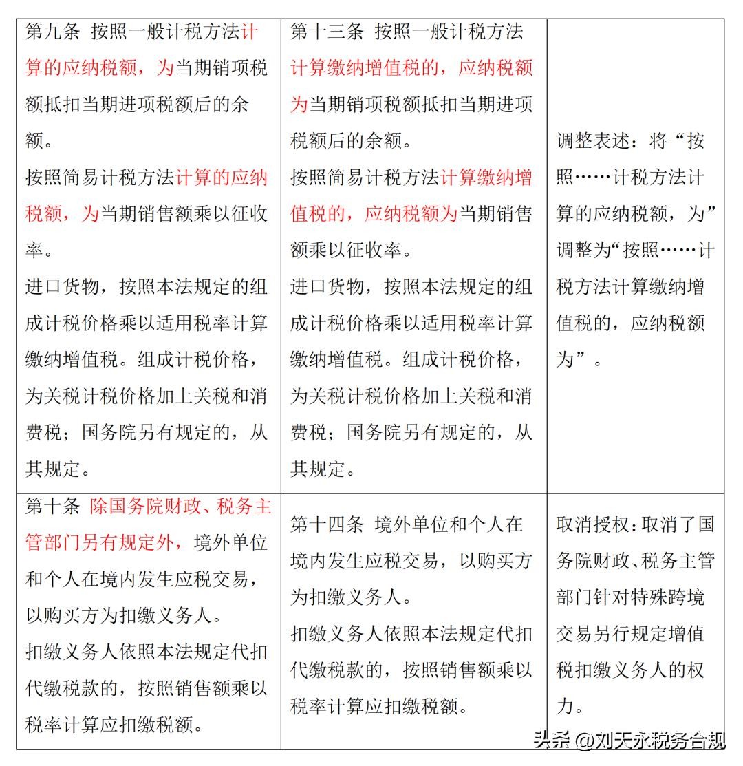
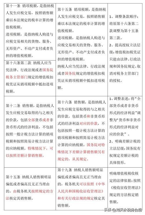
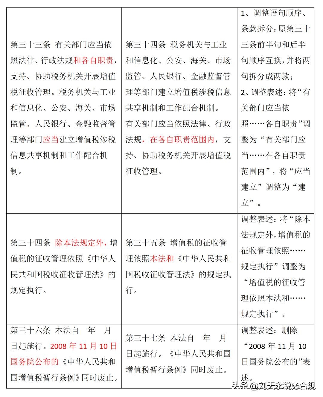
增值税法(草案)一次审议稿共六章、三十六条,增值税法(草案)二次审议稿共六章、三十七条,除因条款增删导致的条款序号调整外,相较于草案一次审议稿,草案二次审议稿主要发生了24处修改。具体修改内容如下:











增值税法(草案)二次审议稿的主要亮点
(一)充实完善小规模纳税人制度
草案一次审议稿规定小规模纳税人标准由国务院规定,同时没有对小规模纳税人制度予以细化。草案二次审议稿将小规模纳税人标准直接列入增值税立法,同时授权国务院调整,提高了小规模纳税人标准的立法层级。小规模纳税人标准属于增值税纳税人制度范畴,由法律予以规定符合税收法定原则的要求。此外,草案二次审议稿细化规定了小规模纳税人选择适用一般计税方法的条件和程序,使得小规模纳税人制度更加充实完善。其中,具体条件与现行增值税政策基本一致,但程序有所不同。根据现行政策,符合条件的小规模纳税人需申请一般纳税人资格认定,才能适用一般计税方法,草案二次审议稿将“申请资格认定”调整为“登记”,有利于贯彻税收便利原则。
(二)大量授权立法条款提高了授权层级
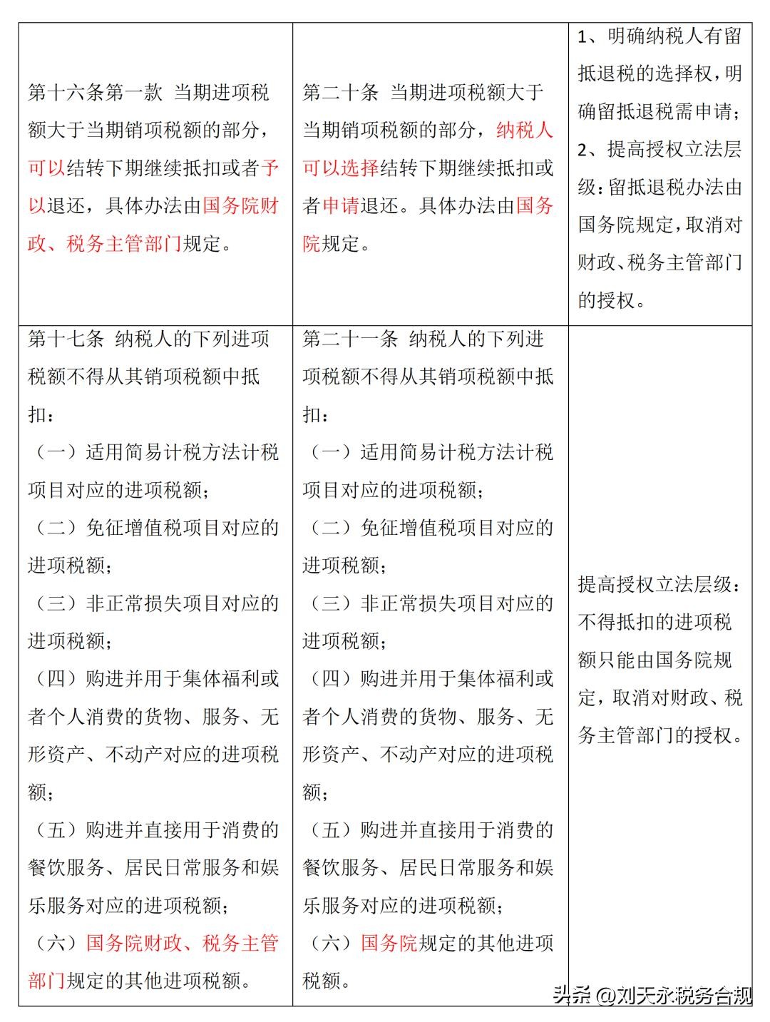
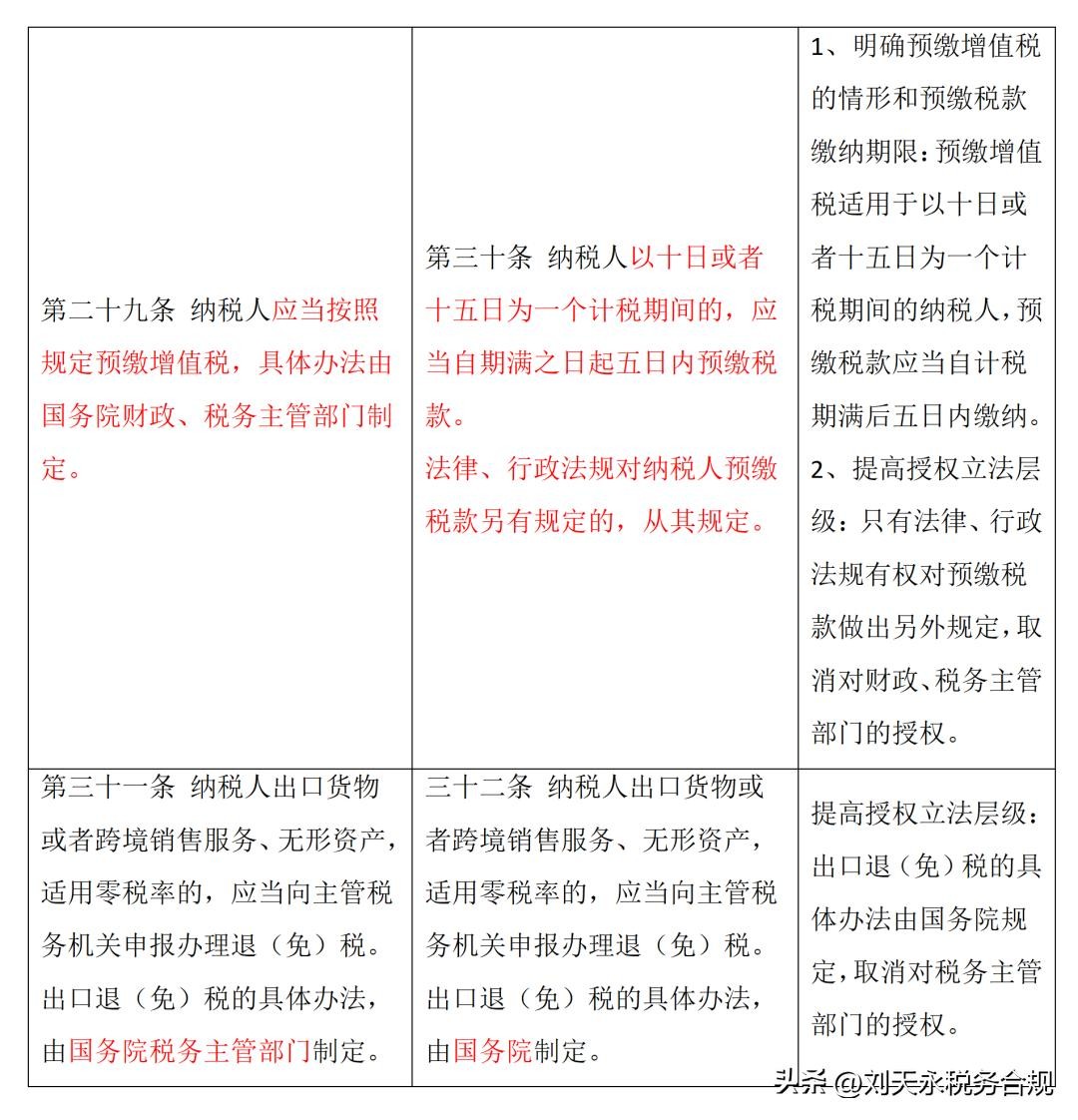
草案二次审议稿将视同销售的具体情形、差额计税的具体情形、增值税扣税凭证范围、不得抵扣的进项税额的具体情形、留抵退税办法、预缴税款的具体情形、出口退(免)税的具体办法的立法主体由财政或税务主管部门上升为国务院,同时取消了财政、税务主管部门针对特殊跨境交易另行规定增值税扣缴义务人的权力。
视同销售行为属于征税范围,差额计税属于计税方法,增值税扣税凭证和进项税额抵扣条件属于应纳税额计算的范畴,留抵退税、预缴税款、出口退(免)税、跨境交易扣缴义务人均属于税收征管的范畴,这些属于税收基本制度,根据《立法法》第八条、第九条之规定,只能由法律规定或者授权国务院规定。草案二次审议稿将这些基本制度的授权立法主体调整为国务院,取消对财政部、国家税务总局的授权,符合《立法法》的要求,有利于贯彻税收法定原则。
(三)明确了纳税人的留抵税额选择权
草案一次审议稿规定了留抵税额可以结转下期抵扣或者予以退税,但未明确两种处理方式是税务机关决定还是纳税人选择。草案二次审议稿明确了纳税人有权做出选择,有利于贯彻纳税人权利保护原则。同时草案二次审议稿明确国务院会出台申请留抵退税的具体办法,该办法将成为增值税法的配套制度,纳税人应当特别关注后续国务院的相关立法。
(四)限定了授权国务院制定增值税税收优惠政策的范围
草案二次审议稿明确国务院有权对支持小微企业发展、扶持重点产业、鼓励创业就业等情形制定税收优惠政策,对优惠政策的范围有所限定,一方面可以反映出增值税税收优惠的政策导向是小微企业、重点产业、创业就业三大领域,另一方面可以防范税收优惠政策被滥用,有利于贯彻税收公平原则。
(五)强化增值税“价税分离”制度设计在民商事交易中的落实
草案二次审议稿明确交易凭证中应当单独列明增值税额。按照一般理解,交易凭证应当指合同、购物小票等民商事交易凭证,此项规定有利于减少因交易双方对交易价款是否含税等问题约定不明引发的民商事争议,对普通消费者来说,取得购物小票即可知悉其负担的商品税,有利于保障消费者的纳税知情权,有利于强化消费者的纳税人意识,是纳税人权利保护原则的具体落实。但严格来说,交易凭证是否列明税额属于民商事交易习惯,不属于增值税征收管理的范畴,故此条款内容更宜由民商法或经济法(如消费者权益保护法)等予以规定。
(六)细化预缴税款制度
草案二次审议稿细化规定了预缴税款的适用情形和税款缴纳期限。明确:预缴税款适用于纳税人以十日或者十五日为一个计税期间的情形,纳税人应当自期满之日起五日内预缴税款。
(七)部分概念的使用更加准确
草案一次审议稿规定赠与货物、无形资产、不动产或者金融商品属于视同销售行为,草案二次审议稿将“赠与”调整为“无偿转让”,概念更加准确,有利于通过视同销售制度实现反避税目的。草案一次审议稿将视同应税交易行为的纳税义务发生时间规定为“视同发生应税交易的当日”,但“交易发生日”仍然不够具体,草案二次审议稿将其调整为“完成视同应税交易的当日”,强调“交易完成日”,能够更加准确地判断纳税义务发生时间。
(八)调整部分条款的顺序使法条行文更合逻辑
草案一次审议稿中,兼营行为和混合销售行为的税率适用规定在第三章“应纳税额”,草案二次审议稿将这两项规定调整至第二章“税率”,更符合增值税法章节设置逻辑。草案一次审议稿将“进项税额抵扣须凭法定扣税凭证”规定在“留抵税额”条款的第二款,草案二次审议稿将其调整至“销项税额和进项税额范围”条款的第三款,更符合增值税法条款设置逻辑。
三、对增值税法(草案)二次审议稿的修改建议
草案二次审议稿贯彻了税收法定原则、税收公平原则、税收便利原则、纳税人权利保护原则,具有积极意义,但另一方面部分条款还有进一步探讨的空间。结合北京华税律师事务所在税法领域的一些实务经验,我们整体阐述修改建议如下。
(一)关于草案二次审议稿第一条
修改意见:建议在草案二次审议稿第一条前增加关于“立法目的”条款:
为了规范国家参与分配货物、服务、无形资产、不动产流通环节产生的增值额,保障国家财政收入,保护纳税人抵扣权等合法权益,维护增值税税收中性原则,制定本法。
修改理由:根据《立法技术规范(试行)(一)》第二节第5.1款规定:“法律一般需要明示立法目的,……立法目的的内容表述应当直接、具体、明确,一般按照由直接到间接、由具体到抽象、由微观到宏观的顺序排列”,第5.3款规定:“立法目的……一般在第一条……表述,先表述立法目的……”。为了明确增值税法的立法目的,体现我国增值税征税原理,奠定增值税立法保护纳税人合法权益的基础价值,建议增加“立法目的”条款,草案二次审议稿原第一条顺延。
(二)关于草案二次审议稿第四条
草案二次审议稿第四条:

修改意见:建议修改为“有下列情形之一的,视同应税交易,应当依照本法规定缴纳增值税:
(一)单位和个体工商户将自产或者委托加工的货物用于集体福利或者个人消费;
(二)单位和个体工商户无偿转让货物,但用于公益事业或者以社会公众为对象的除外;
(三)单位和个人无偿转让无形资产、不动产或者金融商品,但用于公益事业或者以社会公众为对象的除外;
(四)单位和个体工商户无偿提供服务,但用于公益事业或者以社会公众为对象的除外;
(五)单位和个体工商户将货物、无形资产、不动产分配给股东或者投资者;
(六)国务院规定的其他情形。”
修改理由:《财政部、国家税务总局关于全面推开营业税改征增值税试点的通知》(财税〔2016〕36号,以下简称财税〔2016〕36号)等文件将“用于公益事业或者以社会公众为对象的”捐赠从视同销售中排除,体现了鼓励企业和个人为公益事业做贡献的基本导向,但草案二次审议稿将此删除,将对公益捐赠行为形成税收障碍,因此建议保留公益事业除外的相关内容。
草案二次审议稿相较于《增值税暂行条例实施细则》、财税〔2016〕36号,大大限缩了“视同应税交易”的范围,但“货物分配给股东或者投资者”这重要一项没有被明确。对于向股东分配,不能认为企业有经济利益流入,很难认为属于增值税征税范围,而此种行为也不能归入无偿转让的范畴,如不特别规定对此行为作视同销售处理,将导致相应货物、无形资产、不动产的抵扣链条中断。
(三)关于草案二次审议稿第五条
草案二次审议稿第五条:

修改意见:删除,或增加容缺、兜底性表述。
修改理由:根据税收法定原则,税法仅需规定应当纳税的情形,而不征税情形无需特别作出规定,否则将造成法律适用的混乱,导致税收征纳中,错误认为没有列入不征税范围的都需征税。从财产权利保护的基础出发,纳税人的收益、财产本应以不纳税为自然状态,而作为宪法项下为组成国家而让渡的财产权利,仅可能因法律明确规定而负担纳税义务。因此,建议将该条款删除,或者增加不征税行为的容缺、兜底性表述,以扩大不征税行为的范围,避免出现对不征税行为的限缩性解释。
(四)关于草案二次审议稿第十四条
草案二次审议稿第十四条:
第十四条 境外单位和个人在境内发生应税交易,以购买方为扣缴义务人。
扣缴义务人依照本法规定代扣代缴税款的,按照销售额乘以税率计算应扣缴税额。
修改意见:建议将本条第一款修改为“境外单位和个人在境内发生应税交易,购买方为境内单位的,以购买方为扣缴义务人;购买方为境外单位或个人的,销售方应当自行申报纳税”。
修改理由:为了理顺征纳关系,维护财政收入秩序,对于跨境服务、无形资产交易以购买方为扣缴义务人,在购买方为境内单位,即在B2B模式下实施“逆向征收”,具有较高的征管效率,但是在B2C模式下,境内个人缺乏纳税积极性,逆向征收难以实现,且购买方系境外单位和个人的情形,也无法保障代扣代缴制度的顺利实施。
参考OECD《国际增值税/货物劳务税指南》,由境外服务供应商自主申报更加符合税收中性与税收公平原则,可有效解决B2C模式下的增值税征管问题。例如,日本规定,在B2B情况下由境内的服务接受方申报缴纳,在B2C情况下由非居民供应商在日本办理税务登记并缴纳。俄罗斯规定,通过互联网向俄罗斯居民提供服务的境外企业,须向俄税务部门提交相关销售信息,并按18%的税率缴纳增值税。澳大利亚规定,非居民供应商如果在连续12个月内销售额达到澳大利亚货物劳务税的起征点7.5万澳元,则需要在澳大利亚注册登记,按规定缴纳货物劳务税。
因此,明确在向境内个人销售货物、提供服务时,境外供应商的纳税人身份,有利于加强对境外供应商的监管。而将该款合并至第一条,有利于修复草案二次审议稿结构上概念的体系性和统一性。
(五)关于草案二次审议稿第十五条
草案二次审议稿第十五条:

修改意见:建议修改本条第二款为“进项税额,是指纳税人购进货物、服务、无形资产、不动产和金融商品支付、负担或者视同发生的增值税额”。
修改理由:进项税额是一个中性概念,对进项税额的定义不需要考虑是否符合抵扣条件,且对不得抵扣的进项税额已在第二十一条中单独规定,故此条款不需要限定“与应税交易相关”。
现行税制下,存在两种未实际支付或负担进项税额却可抵扣的特殊情形:一是购进农产品可以按扣除率计算进项税额;二是生产、生活性服务业进项税额加计10%或15%扣除。因此,该条有必要对这两种特殊情况予以确认。
(六)关于草案二次审议稿第十八条
草案二次审议稿第十八条:

修改意见:建议增加第二款“无法确定市场价格的,税务机关和海关有权按照下列顺序确定销售额:(一)按照纳税人最近时期销售同类服务、无形资产或者不动产的平均价格确定;(二)按照其他纳税人最近时期销售同类服务、无形资产或者不动产的平均价格确定。(三)按照组成计税价格确定。组成计税价格的公式为:组成计税价格=成本×(1+成本利润率)。成本利润率参照行业标准确定”。
修改理由:对于没有市场价格,或者市场价格存在较大波动的,应当明确税务机关、海关确定销售额的方法,避免税务机关、海关随意行使执法权。
(七)关于草案二次审议稿第二十三条
草案二次审议稿第二十三条:

修改意见:建议增加 “(十)纳税人在资产重组过程中,将全部或者部分实物资产以及与其相关联的债权、负债和劳动力一并转让给其他单位和个人;(十一)存款利息收入”。
修改理由:国家税务总局2011年13号公告以及财税〔2016〕36号文中已经明确规定,对于在资产重组过程中,通过合并、分立、出售、置换等方式,将全部或者部分实物资产以及与其相关联的债权、负债和劳动力一并转让给其他单位和个人,不征收增值税。本次立法中应当对该事项进行明确。目前,各国增值税规定中对于类似交易类型的处理,存在不征税和免税两种不同的处理方式,考虑到并购重组增值税规则较为复杂,如纳税人自行申报享受容易引发后续争议,且实务中对此类行为多有报备要求,建议使用免税的处理方式。存款符合应税交易行为定义,但目前存款行为不缴纳增值税,应当在免税政策中明确。
(八)关于草案二次审议稿第二十七条
草案二次审议稿第二十七条:

修改意见:建议将第一款第(一)项修改为“(一)发生应税交易,纳税义务发生时间为收讫销售款项或者取得索取销售款项凭据的当日”。
修改理由:增值税发票仅是抵扣税款的凭证,属于税收征管的手段和工具,本身不应影响税收实体法律规则,以开票时间确认纳税义务发生时间,是典型的“以票管税”思维的体现。从草案二次审议稿的规则体系来看,在销售额未达法定起征点免征税款的情况下,如保留按开票时间确认纳税义务发生时间的规则,则可能给予纳税人通过人为调整开票节奏操控第二十九条可适用性的空间,实现避税目的。另外,对于虚开增值税发票的定性也有影响。例如,对于未来年度的销售行为,双方先签订合同,销售方根据购买方的要求在当年度先行开具发票,根据该规定该交易的纳税时间也会发生改变。但是,这种情形是否会被认定为虚开增值税发票将容易产生分歧和争议。
(九)关于草案二次审议稿第二十八条
草案二次审议稿第二十八条:

修改意见:建议将第(五)项修改为“(五)扣缴义务人,应当向其机构所在地或者居住地主管税务机关申报缴纳扣缴的税款”。
修改理由:基于对第十四条的修改建议,跨境交易只有购买方在境内时,才由购买方履行扣缴义务,因此第(五)项后半句的情形不适用代扣代缴,可以删除。对于跨境交易购买方在境外的情形,应当适用第(二)项规定确定纳税地点。
附:《中华人民共和国增值税法(草案)》(二次审议稿)







