二审案件发回重审的79个裁判理据与规则梳理
本文作者:黄桐川、翁樱花 文章转自:新则公众号
本文版权归作者所有,转载仅供交流,如有异议请私信联系删除

“
《民事诉讼法》第一百七十七条第一款第四项规定了二审上诉案件存在严重违反法定程序的情形应当发回重审,但由于在实务中对是否达到“严重违反”的程度没有明确的标准,故案件是否会被发回较难预测。
本文以最高院第二巡回法庭为例,对79个二审案件发回重审的裁判理据与规则进行整理,希望对你有所帮助。
”
文 | 黄桐川 翁樱花 福建懿茂律师事务所律师
来源 | iCourt法秀
《民事诉讼法》第一百七十七条第一款第四项规定了二审上诉案件存在严重违反法定程序的情形应当发回重审,但对于认定“严重违反”的具体情节,除了法条规定的遗漏当事人和违法缺席判决两种情形之外,其余情形能否发回重审仍要依据个案情况具体确定。因此实务中对是否达到“严重违反”的程度没有明确的标准,案件是否会被发回也难以预测。
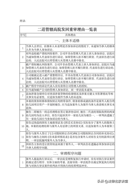
作者在Alpha系统以审理程序为“二审”、法院认为包含“程序”、裁判结果包含“发回”检索近3年的民事案件,案件数量总数为25486件。从地域分布来看(见图一),检索案例主要集中在河南省、辽宁省、广东省,分别占比11.87%、9.13%、6.85%。其中河南省的案件量最多,达到3025件,辽宁省次之,为2327件。因此作者选取最高院第二巡回法庭为例进行整理,以期梳理二审案件发回重审裁判的典型情形。

图一:此处显示该条件下案例数量排名前五的省份。
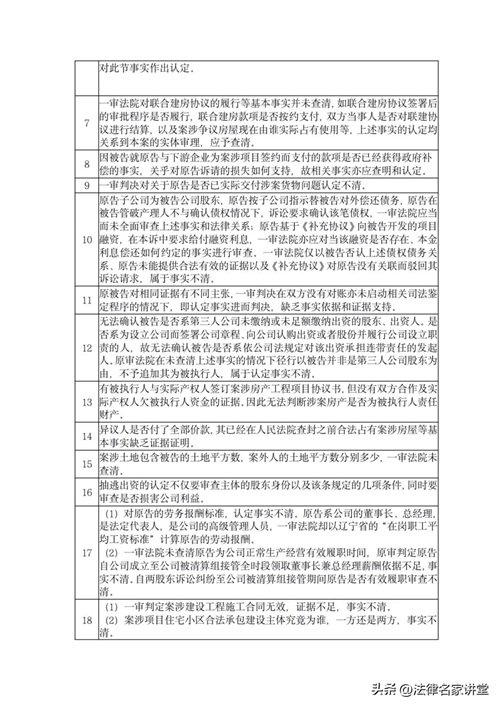
作者在Alpha系统以法院认定“严重违反法程序”查询近3年(2019-2021)在最高院第二巡回法庭下辖的辽宁、黑龙江、吉林三个高院二审判决中因严重程序违法发回重审的案件(下称发回案件),并从中筛选出69个案件。
从主体问题、审理程序问题、事实认定不清、判决方式问题共4个方面归纳总结出79 个法院裁定撤裁的具体理由并做了数据分析(见图二),发现因为审理程序发回的最多,其次是事实认定不清,主体不适格和判决方式问题相差无几并列第三。
本文旨在为上诉提供初步思路,也欢迎同行各界一并进行探讨。

图二
- 1 -
主体不适格
1. 当事人去世后,在继承人未表明是否参加诉讼的情况下,未通知当事人的继承人作为当事人参加诉讼。
(2021)辽民终 2220 号
法院认为:而原审在马纯的继承人未表明是否参加诉讼的情况下,未通知马纯继承人作为当事人参加诉讼,损害马纯继承人的权利,程序不当。
2. 对外追收破产债权纠纷案件,公司并非由管理人代表上诉人参加诉讼。法院应当通知管理人代表原告进行诉讼,如果管理人拒不履行职责、代表原告进行诉讼的,人民法院可以将管理人从管理人名册中除名。
(2020)辽民终 898 号、(2020)辽民终 47 号
法院认为:由于本案的一审程序并非由管理人代表上诉人北方重工参加诉讼,故应首先审查一审是否因此而程序违法。故一审法院应通知管理人代表北方重工进行诉讼。如果管理人拒不履行职责、代表北方重工进行诉讼,人民法院可依据破产法及民事诉讼法的相关规定进行处理。
3. 破产债权确认纠纷案件,公司并非由管理人代表上诉人参加诉讼。法院应当通知管理人代表原告进行诉讼,如果管理人拒不履行职责、代表原告进行诉讼的,人民法院可以将管理人从管理人名册中除名。
(2020)辽民终 209 号、(2020)辽民终 302 号
法院认为:由于本案的一审程序并非由管理人代表被上诉人北方重工参加诉讼,故应首先审查一审程序是否因此而违法。故一审法院应通知管理人代表被上诉人北方重工进行诉讼。如果管理人拒不履行职责、代表被上诉人进行诉讼,人民法院可依据破产法及民事诉讼法的相关规定进行处理。
4. 公司被裁定进入破产重整程序后,并非由管理人代表该公司参加诉讼,法院应当通知管理人代表原告进行诉讼,如果管理人拒不履行职责、代表原告进行诉讼的,人民法院可以将管理人从管理人名册中除名。
(2020)辽民终 1332 号
法院认为:由于本案一审在沈阳兴隆大家庭购物中心有限公司被裁定进入破产重整程序后,并非由管理人代表该公司参加诉讼,故一审裁判程序违法。
5. 破产程序中的诉讼代表人没有获得公司管理人的授权。
(2020)吉民终 428 号
法院认为:本案当事人昊融集团现仍处于破产程序之中。根据《中华人民共和国企业破产法》第二十五条第七项关于管理人履行代表债务人参加诉讼、仲裁或者其他法律程序的职责之规定,应由管理人作为昊融集团的诉讼代表人。但一审代表昊融集团出庭人员未取得昊融集团管理人的授权。
6. 应当通知破产公司的管理人参加诉讼,而一审法院未通知。
(2019)吉民终 90 号
法院认为:一审法院应当通知延吉市宇航房地产开发有限公司的管理人参加诉讼,而该院未通知,诉讼主体通知及列明有误,违反法定程序。
(2019)吉民终 117 号
法院认为:根据上述法律规定,一审法院应当通知延吉市宇航房地产开发有限公司的管理人参加诉讼,而该院未通知,诉讼主体通知及列明有误,违反法定程序。
7. 追加涉案仓储单位对查清涉案货物的收储情况及涉案关键文书签署情况等相关事实有必要性,应追加为案件当事人的未追加。
(2019)辽民终 884 号
法院认为:本案有必要追加涉案仓储单位福建环球伟业物流发展有限公司参加诉讼或传唤其到庭接受调查,以便于查明涉案货物的收储情况及涉案《货权转让书》签署情况等相关事实。
8、本案的债务转移和债权转让均附带条件,债务转移成就的条件是案外人配合将幼儿园项目资产一并划转被告,应当追加案外人为案件当事人查清相关事实未追加。
(2019)辽民终 1553 号
法院认为:本案应追加阿尔滨公司为本案当事人,以进一步查清本案相关事实。
9. 被告二即被告一的总经理称在签订案涉协议时,被告二代表的领取执照的两家幼儿园均为法人单位,原告只起诉其中一家幼儿园为被告一,一审判决遗漏了另一家幼儿园应当参加诉讼的当事人。
(2021)黑民终 286 号
法院认为:另,李春华称在签订案涉协议时,其代表所经营的向阳区三家小松鼠幼儿园;其领取执照的两家幼儿园即佳木斯市向阳区小松鼠幼儿园有限公司、佳木斯市向阳区小松鼠幼儿园均为法人单位,案涉积木、教材等亦交付给其中的一家幼儿园,其行为应当认定为职务行为。
故前述两家幼儿园应为合同相对方,应当承担合同履行所产生的法律后果。红苹果公司在本院二审期间亦提出追加其为本案被告的申请。一审判决遗漏了应当参加诉讼的当事人。
10. 原告通过伪造的国有土地使用证及《拆迁买卖协议》实际处分了案外人的集体土地。本案的处理结果与案外人有法律上的利害关系,应追加案外人为本案第三人。
(2019)吉民终 341 号
原告认为:本案的处理结果与东南村有法律上的利害关系,应追加东南村为本案第三人。
11. 原告与案外人签订了《公司股权转让合同》和《公司股权转让合同的补充协议》,原告与被告之间的《往来款项情况表》是否包含案外人对原告支付的款项应查明。一审法院漏列案外人为当事人。
(2019)吉民终 160 号
法院认为:且从《公司股权转让合同》约定的内容来看,新源公司收购兴润公司的程序包括支付拖欠职工工资支付、职工借款及利息支付、拖欠职工医疗保险金支付等款项。《润森公司与兴润公司往来款项情况表》中所列项目是否包括新源公司支付的上述款项,且往来款项情况表上签字的职工代表是否得到了兴润公司的授权,上述事实均缺乏证据证明。为查清本案事实,应依法追加新源公司作为本案当事人参加诉讼,以查明润森公司与兴润公司之间的债权债务关系。
12. 因原告主张的受让投资权益来源于案外人,一审判决存在遗漏必须参加诉讼的当事人的程序问题。
(2020)辽民终 1284 号
法院认为:因王四光主张的投资权益最初来源于胜利煤业,而胜利煤业并非嘉龙煤矿的原始投资人,故应结合对本案法律关系性质的认定以及全案事实和证据确定是否追加胜利煤业等相关方参加诉讼。
- 2 -
审理程序问题
1. 案外人提起执行异议后,一审法院受理恢复执行申请时,没有对执行异议案件的裁定进行程序、实体方面的考量。直接导致一审法院作出裁定恢复执行的结果与对执行异议案件的判决不得执行的结果明显冲突。
(2019)吉民终 146 号
法院认为:该裁定系于案外人陈万秋向一审法院提起执行异议后作出,一审中未对该裁定进行程序、实体方面的考量,直接导致作出的一审判决结果与裁定结果明显冲突。
2. 一审法院在庭审结束后受理被告提出的反诉并审理。
(2018)辽民终 581 号
法院认为:一审法院在庭审结束后受理富丽公司提出的反诉并审理,亦属违反法定程序。
3. 发回重审案件,一审法院仍然审理管辖异议并移送,重大程序错误。
(2021)吉民终 279 号
法院认为:依照《最高人民法院关于适用〈中华人民共和国民事诉讼法〉的解释》第三十九条第二款关于“人民法院发回重审或者按第一审程序再审的案件,当事人提出管辖异议的,人民法院不予审查”的规定,发回重审案件当事人提出管辖权异议的,人民法院不予审查,进而也不存在移送上级法院审理的问题,因此四平市中级人民法院作为一审法院审理本案属于程序违法。
4. 在答辩期间届满后提出的管辖权异议,一审法院不应该审查而审查。
(2019)吉民终 145 号
法院认为:原审法院向英语辅导报社送达的《交纳诉费通知书》中明确记载“你方在答辩期内提出管辖异议申请”,但对该管辖异议申请,并依法予以审查,严重违反法定程序,赔偿数额事实不清。
5. 对原告起诉的部分请求未予审理。
(2021)辽民终 457 号
法院认为:综上,鉴于本案一审判决存在对中建六局起诉的部分请求未予审理的程序违法问题,同时又存在对确认给付建设工程款优先受偿权起始时间事实认定不清问题。
6. 在庭审过程中法院明确被告反诉请求,在被告最终版的反诉状标注“请补交反诉费53,058元”,被告于当日补交案件受理费(反诉费)53,058元。一审法院以反诉原告未缴交反诉案件受理费,对反诉原告可另行解决该项损失为由,对此反诉请求不予审理。
(2019)辽民终 1705 号
法院认为:一审法院以并未收取九洲公司该项反诉请求对应案件受理费,九洲公司可另行解决该项损失为由,对此反诉请求不予审理。经审理,对于九洲公司未交纳该项反诉请求对应案件受理费的事实认定,现无证明材料在卷佐证。
根据一审卷宗诉讼收费专用票据载明,2019年7月24日,九洲公司已经按照一审法院标注的金额补交反诉费53,058元,其中并未明确标注反诉费所对应的内容不包括反诉请求第五项,即使存在补交反诉费金额不足情形,一审法院也应对九洲公司该项反诉请求予以审理。
7. 一审法院对于可能产生司法冲突的某些诉讼请求,可以不予审判,驳回相关诉讼请求,但是对于其他不存在司法冲突的诉讼请求也全都不进行实体审判,法律依据不足,审判程序严重违法。
(2021)辽民终 925 号
法院认为:一审法院对于可能产生司法冲突的某些诉讼请求,可以不予审判,驳回相关诉讼请求,但是对于中油天宝公司和瑞启投资管理公司提起的确认晋翃资产管理公司履行合作协议违约、判定其享有晋翃资产管理公司持有的34%股权、赔偿2000万元损失等其他不存在司法冲突的诉讼请求也全都不进行实体审判,法律依据不足,审判程序严重违法。
8. 未向当事人有效送达开庭传票的情况下缺席判决。
(2021)吉民终 240 号
法院认为:本院认为,一审法院在未经法定程序向被告润兴房地产公司、荀振杰送达开庭传票等法律文书的情况下,径行开庭缺席审理,审理程序严重违法。
9. 一审法院未穷尽《中华人民共和国民事诉讼法》规定的送达手段,而径行用公告送达的方式向被告送达开庭传票等诉讼文书,致使被告缺席一审庭审。
(2020)吉民终 288 号
法院认为:《中华人民共和国民事诉讼法》第九十二条规定:“受送达人下落不明,或者用本节规定的其他方式无法送达的,公告送达。自发出公告之日起,经过六十日,即视为送达。公告送达,应当在案卷中记明原因和经过。”本案中,一审法院违反上述法律规定,未穷尽《中华人民共和国民事诉讼法》规定的送达手段,而径行用公告送达的方式向洪城地产送达开庭传票等诉讼文书,致使洪城地产缺席一审庭审。
该行为严重违反法定的送达程序,变相地剥夺了洪城地产依法享有的答辩、辩论、举证等诉讼权利,依法应予纠正。
10. 一审法院没有向被告公司的法定代表人或有权接收材料的相关人员进行送达,不符合法定程序。
(2020)黑民终 2 号
法院认为:另,一审法院向旺达公司送达法律文书等相关材料,没有向其公司的法定代表人或有权接收材料的相关人员进行送达,不符合法定程序。
11. 根据民事诉讼法提起的公益诉讼案件,由人民陪审员和法官组成七人合议庭进行。原审由三名法官组成合议庭审判本案违反上述法律规定。
(2021)辽民终 1444 号、(2021)辽民终 1445 号
法院认为:《中华人民共和国人民陪审员法》第十六条规定,人民法院审判第一审根据民事诉讼法提起的公益诉讼案件,由人民陪审员和法官组成七人合议庭进行。原审由三名法官组成合议庭审判本案违反上述法律规定,属于《最高人民法院关于适用〈中华人民共和国民事诉讼法〉的解释》第三百二十五条规定的严重违反法定程序情形。
12. 一审法院两次开庭审理,作为审判长的主审人未到庭主持庭审活动,审判程序违法。
(2021)辽民终 711 号
法院认为:一审法院两次开庭审理,作为审判长的主审人未到庭主持庭审活动,审判程序违法。
13. 审判长及另一位合议庭组成人员未参加开庭审理活动,法庭组成人员不合法。
(2020)辽民终 296 号
法院认为:审判长及另一位合议庭组成人员未参加开庭审理活动,法庭组成人员不合法,严重违反法定程序。
14. 原告主张和人民法院认定的法律关系不一致,人民法院未将法律关系作为焦点归纳释明并审理,属于程序错误。
(2021)辽民终 2233 号
法院认为:因此,虽然一审中就该焦点进行了审理,但在未明确告知鞍山基金主张的法律关系性质与法院认定不一致的情况下,径行判决驳回鞍山基金诉讼请求欠妥。
15. 被告在一审多次庭审中主张反诉权利且提交反诉中,但一审法院并未合议是否就其反诉合并审理,亦未就被告的反诉主张进行审判。
(2021)辽民终 1126 号
法院认为:本案中,锦承酒店作为新华公司诉请的返还原物义务人有权就其占有期间添附在被诉标的物上的标的主张权利,且锦承酒店一审中向法院提交了反诉状,亦在一审多次庭审中主张反诉权利。虽然原审法院在一审庭审中告知锦承酒店待合议庭合议后告知其是否就其反诉合并审理,但一审法院并未合议,亦未就锦承酒店的反诉主张进行审判,程序违法。
16. 两个法律关系所涉诉讼请求不同,诉讼请求所指向的义务主体也不同,不符合合并审理的条件的案件并案审理。
(2021)辽民终 1188 号
法院认为:两个法律关系所涉诉讼请求不同,诉讼请求所指向的义务主体也不同,两者不属于共同诉讼,不符合合并审理的条件。
17. 证据没有经过庭审质证环节即作为认定案件事实的依据。
(2021)辽民终 1188 号
法院认为:但这些证据没有经过庭审质证环节即作为认定案件事实的依据,亦存在程序问题。
18. 证据未经本案各方当事人质证即作为认定本案事实的依据。
(2020)辽民终 979 号
法院认为:因该证据未经本案各方当事人质证即作为认定本案事实的依据,对此程序问题应予补正,并综合全案事实及证据对是否支持四方上诉人的该项诉请作出正确认定。
19. 一审法院采纳的《证明》本质上是证人证言,但证人并未出庭作证。
(2018)辽民终 802 号
法院认为:综上,对于王彤提出的其向和泰公司提供了与《协议书》约定报酬相对应工作的主张,一审法院对相关事实进行了审查和认定,但在程序上存在证人未出庭作证以及证据虽经质证但因缺乏其他证据佐证不能印证一审判决认定事实等问题。
20. 二审中当事人主张所举部分新证据曾向原审法院举证,但原审没有重新开庭举证、质证。
(2019)吉民终 202 号
法院认为:另外,二审中当事人主张所举部分新证据曾向原审法院举证,但原审没有重新开庭举证、质证,属于违反法定程序,故应由原审法院在重审中对当事人的全部证据重新审查。
21. 部分证据未经质证。
(2019)辽民终 573 号
法院认为:关于部分证据未经质证的问题。双方当事人在二审中均提及,一审中对本案的部分证据存在未经质证的问题,应予补正。
22. 原告已经提供《借款合同》、转款凭证及《借款确认单》证明借款关系的存在和实际履行,如果被告对借款合同的真实性提出质疑,则应当承担相应的举证责任,而不应由原告承担举证不能的后果。
(2021)辽民终 1417 号
法院认为:本案中,金弘基公司已举证证明与锦辉公司之间借款关系的存在和实际履行,如果锦辉公司对借款合同的真实性提出质疑,则应当承担相应的举证责任,而不应由金弘基公司承担举证不能的后果。
23. 一审法院将举证责任分配给反诉被告和申请鉴定的另外一方,举证责任分配错误。
(2018)辽民终 581 号
法院认为:富丽公司提出反诉后,再次要求对双方往来账目进行审计鉴定,又未在指定期限内提交书面申请和费用,其应承担举证不能的不利后果。而原审法院转将全部举证责任分配给坤源公司,并以坤源公司不同意鉴定、举证不能为由,驳回其诉讼请求,显系不当。
24. 一审法院未审查采用的鉴定报告是否遗漏项目,并依据审查结果决定是否应当启动鉴定程序。
(2020)辽民终 1012 号、(2020)辽民终 1013 号
法院认为:故本案应查清武汉中院所组织的鉴定程序中是否存在应当鉴定的项目而存在遗漏问题、是否应启动鉴定程序问题。
25. 当事人提出多项鉴定申请,关于不予准许部分申请的事实根据和法律依据,人民法院未能作出阐述。对双方针对鉴定意见书提出的异议,未对此逐项审查。
(2019)辽民终 1705 号
法院认为:在案件审理期间,被告曾于2018年4月13日、6月2日和2019年4月4日三次提交委托鉴定申请及补充意见,一审法院仅对2019年4月4日提交的补充鉴定申请认为当事人申请鉴定,可以在举证期限届满前提出,对其他申请事项中未予准许委托司法鉴定的事实根据和法律依据未能作出阐述不妥。
对案涉已完成工程量造价的鉴定结论,双方当事人均提出异议,鉴定人作出司法鉴定意见书异议回复,一审法院应当而未对此逐项审查。
26. 一审法院对是否应当启动鉴定程序的问题未审理。
(2019)辽民终 575 号
法院认为:程序方面,大康公司在二审中提交工程造价鉴定申请书,申请对盛建公司撤场之前完成的工程量进行鉴定。故应在判断是否确有必要区分盛建公司撤场前后的工程量并作为给付工程款依据的基础上,决定是否启动相应的鉴定程序。
27. 被告一委托具有评估鉴定资质的评估机构,对涉案工程的工程造价进行了评估,原告对该鉴定金额有异议,向一审法院提起诉讼。法院应通知鉴定人出庭而未通知,直接对鉴定结果予以采信,案涉基本事实未查清。
(2019)辽民终 635 号、(2019)辽民终 636 号、(2019)辽民终 637 号
法院认为:北京合生公司对该鉴定金额有异议,向一审法院提起诉讼。根据《中华人民共和国民事诉讼法》七十八条,《最高人民法院关于民事诉讼证据的若干规定》二十九条、四十七条之规定,一审法院应通知鉴定人出庭,对该鉴定报告进行审理查明。而一审法院未通知鉴定人出庭,而是直接对鉴定结果予以采信,案涉基本事实未查清。
28. 是否应当启动鉴定程序的问题未审查。
(2019)辽民终 573 号
法院认为:故一审法院应对本案是否存在影响工程款给付的质量问题进行审查,并确定是否应启动相关的质量鉴定及修复鉴定程序。
29. 原告提交的理由足以反驳刑事案件委托的鉴定机构作出修正后预算报告的可采性并提出鉴定申请的情况下,人民法院应按照法定程序,委托鉴定机构进行鉴定。
(2020)吉民终 418 号
法院认为:因此在王佰效提交的理由足以反驳金石公司修正后预算报告的可采性并提出鉴定申请的情况下,人民法院应按照法定程序,委托鉴定机构进行鉴定,以确定王佰效已完工程价款。
30. 被告提出对工程垂直度是否超过国家规范标准进行鉴定的申请。一审法院在未对垂直度是否属工程主体质量范畴作出认定的情况下,以“建设工程未经竣工验收,发包人擅自使用后,又以使用部分质量不符合约定为由主张权利的,不予支持”为由,对被告的鉴定申请不予准许,属程序违法。
(2017)吉民终 685 号
法院认为:吉奥公司在此基础上提出了对工程垂直度是否超过国家规范标准进行鉴定的申请,一审法院在未对垂直度是否属工程主体质量范畴作出认定的情况下,以“建设工程未经竣工验收,发包人擅自使用后,又以使用部分质量不符合约定为由主张权利的,不予支持”为由,对吉奥公司的鉴定申请不予准许。
本院依吉奥公司申请委托吉林省宏盛工程检测有限公司(以下简称宏盛公司)对名城华府小区1号楼垂直度是否超出国家规范标准进行鉴定,根据宏盛公司的鉴定意见,该建筑存在垂直度超出国家规范标准的问题,且经宏盛公司确认,垂直度问题属于工程主体质量范畴,故一审法院对吉奥公司的鉴定申请未予准许,属程序违法。
31. 一审诉讼负有举证责任的当事人未申请鉴定,二审诉讼中申请鉴定,人民法院认为确有必要的,应发回重审。
(2019)吉民终 290 号
法院认为:根据《最高人民法院关于审理建设工程施工合同纠纷案件适用法律问题的解释(二)》第十四条第二款关于“一审诉讼负有举证责任的当事人未申请鉴定,虽申请鉴定但未支付鉴定费用或者拒不提供相关材料,二审诉讼中申请鉴定,人民法院认为确有必要的,应当依照民事诉讼法第一百七十条第一款第三项的规定处理”的规定,本案应发回重审。
32. 没有向被告释明是否提出反诉,也没有对鉴定问题没有引导当事人进行辩论,严重侵犯了当事人的辩论权,侵害了当事人的审级利益。
(2019)吉民终 197 号
法院认为:原审法院既没有向岭东管委会释明是否就工程质量问题提起反诉,也没有对单德本鉴定申请是否准许予以答复。同时,原审法院在庭审过程中没有引导当事人对鉴定问题进行辩论,严重侵犯了当事人的辩论权。
33. 法院判令解除合同前,应向诉请合同履行方释明。
(2021)辽民终 573 号
法院认为:而原审未向大连软银安通信息技术有限公司释明即径行判令解除《锦州银行星云智慧信贷平台开发合同》,既侵犯了大连软银安通信息技术有限公司的诉讼权利,又导致大连软银安通信息技术有限公司无法依据合同约定、法律规定主张《锦州银行星云智慧信贷平台开发合同》被解除产生的损失赔偿,程序不当。
34. 法律行为无效,法院应进行释明并充分听取当事人意见,但原审并未释明即径行判决,程序不当。
(2021)辽民终 1078 号
法院认为:即使原审法院认为香港明德的行为无效,也应按照《全国法院民商事审判工作会议纪要》第36条和《最高人民法院关于民事诉讼证据的若干规定》第五十三条规定进行释明并充分听取当事人意见,但原审并未释明即径行判决,程序不当。
35. 一审判决认定保证合同无效,应当向原告其释明是否变更诉讼请求没有释明。
(2020)辽民终 712 号
法院认为:葫芦岛银行兴盛支行上诉提出,一审判决认定保证合同无效,应当向其释明是否将承担保证责任的诉请变更为合同无效后赔偿责任的诉请,以及是否追加法人葫芦岛市百货大楼作为当事人参加诉讼的理由,有事实根据和法律依据,一审判决认定基本事实不清,程序不当。
- 3 -
事实认定不清
1. 对确认给付建设工程款优先受偿权起始时间事实认定不清。
(2021)辽民终 457 号
法院认为:同时又存在对确认给付建设工程款优先受偿权起始时间事实认定不清问题,
2. 一审法院未审查债权人是否在保证期间内向担保人主张承担保证责任,一审认定事实不清。
(2021)辽民终 315 号
法院认为:另外,原审法院并未查清锦州银行是否在保证期限内向深圳赫美公司主张其承担保证责任,属于事实不清。
3. 原告在诉前保全冻结到担保人甲一千多万银行存款和担保人乙3亿待售房产的情况下,以哪些正当理由解除对担保人甲对银行存款,以哪些正当理由不对担保人乙的房产进行查封,原审法院未查明。
(2021)辽民终 711 号
法院认为:某行分行因哪些正当理由于2019年12月27日向一审法院申请解除对中盈船业公司10,979,430.56元银行存款的查封,又因哪些正当理由不对时任担保人润泰公司价值3亿余元房屋进行查封,而与兴立耐火材料厂签订案涉第四份借款合同,并放任润泰公司退出对兴立耐火材料厂所欠借款本息偿还的担保责任。
4. 原审法院对原被告之间的金融借款合同、最高额抵押担保合同等基础法律关系作出了事实认定,但对原告与其他四家公司实质合并重整过程中,其债权是否按照《合并重整计划》得到清偿等事实未予查明。
(2021)辽民终 1064 号
法院认为:而一审判决仅对工行丹东分行与丹东老东北农牧有限公司、孤山苇场公司之间存在的金融借款合同、最高额抵押担保合同等基础法律关系作出了事实认定,对于工行丹东分行在丹东港集团有限公司四家公司实质合并重整过程中,其债权是否按照《合并重整计划》得到清偿等事实未予查明。
5. 一审法院对于应当作为被告赔偿原告在本案违约金裁判依据的原告实际遭受损失数额这一基本事实未予审理。
(2020)辽民终 1359 号
法院认为:鉴于一审法院对于应当作为李平赔偿宋永清在本案违约金裁判依据的宋永清实际遭受损失数额这一基本事实未予审理,原审存在认定主要基本案件事实不清问题。
6. 被告一向原告以新贷偿还旧贷。为此,被告二与原告签订的《保证合同》效力认定问题,一审法院应当审查被告二的总公司作出的《股东会决议》,以及出具《担保授权书》的行为是否可以涵盖第二次签订《保证合同》,一审判决未对此节事实作出认定。
(2020)辽民终 712 号
法院认为:一审法院应当审查葫芦岛市百货大楼作出的《股东会决议》,以及出具《担保授权书》的行为是否可以涵盖第二次签订《保证合同》,一审判决未对此节事实作出认定,径行以没有法人葫芦岛市百货大楼的书面授权书为由,认定案涉《保证合同》无效并免责不妥。
7. 一审法院对联合建房协议的履行等基本事实并未查清,如联合建房协议签署后的审批程序是否履行,联合建房款项是否按约支付,双方当事人是否对联建协议进行结算,以及案涉争议房屋现在由谁实际占有使用等,上述事实的认定均关系到本案的实体审理,应予查清。
( 2020)辽民终 1605 号
法院认为:本案中,军区善后办营房处取得国有土地使用证、沈阳市规划局批复、沈阳市人民政府国有土地行政划拨批复、沈阳市计划经济委员会基本建设项目审查、建设工程规划许可证等文件均发生在1997年签署联合建房协议之前,根据沈阳军区后勤部司令部公函( 1995 年 9 月 13 日)及沈阳军区后勤部通知(1996年9月22日),前述取得住宅规划审批手续应属基于军队安居工程项目,并非履行联合建房审批程序,一审法院对案涉争议合同效力应在查清事实的基础上,依法作出准确认定。
8. 因被告就原告与下游企业为案涉项目签约而支付的款项是否已经获得政府补偿的事实,关乎对原告诉请的损失如何支持,故相关事实亦应查明和认定。
(2020)辽民终 385 号
法院认为:因炼焦公司就好月亮公司与下游企业为案涉项目签约而支付的款项是否已经获得政府补偿的事实,关乎对好月亮公司诉请的损失如何支持,故相关事实亦应查明和认定。
9. 一审判决对关于原告是否已实际交付涉案货物问题认定不清。
(2019)辽民终 884 号
法院认为:一审法院对这些问题没有审查,在此情况下,本案认定涉案货物已经实际交付,依据尚不充分。本案是否存在货物真实交付的事实,关系到双方交易性质的认定和本案的裁判结果。
10. 原告子公司为被告公司股东,原告按子公司指示替被告对外偿还债务,原告在被告管破产理人不与确认债权情况下,诉讼要求确认该笔债权,一审法院应当而未全面审查上述事实和法律关系;原告基于《补充协议》向被告开发的项目融资,在本诉中要求给付融资利息,一审法院亦应对当该融资是否存在、本金利息偿还如何约定的事实进行审查。一审法院仅以被告否认上述债权债务关系、原告未能提供合法有效的证据以及《补充协议》对原告没有关联而驳回其诉讼请求,属于事实不清。
(2019)辽民终 1204 号、(2019 )辽民终 1205 号、(2019)辽民终 1206 号、(2019)辽民终 1207 号
法院认为:本院认为,北京合生公司与融亿达公司为绥中海盛公司的股东,合生望景公司为北京合生公司的子公司。合生望景公司诉称按照北京合生公司指示,代替绥中海盛公司偿还对外债务:向天津艺景欣支付30,000.00元、向华夏昊冠支付14,825.00元。
现合生望景公司基于绥中海盛公司进入强制清算程序,在绥中海盛公司管理人不予确认的情况下,合生望景公司提出诉讼要求确认该笔债权,一审法院应当全面审查上述事实和法律关系;合生望景公司称基于北京合生公司与融亿达公司二股东在 2009 年 5 月 21 日签订的《〈关于迪拜水城项目之合作协议书〉补充协议(三)》向绥中海盛公司开发的迪拜水城项目融资,在本诉中要求给付融资利息,一审法院亦应对当该融资是否存在、本金利息偿还如何约定的事实进行审查。
一审法院仅以绥中海盛公司否认上述债权债务关系、合生望景公司未能提供合法有效的证据以及《〈关于迪拜水城项目之合作协议书〉补充协议(三)》对合生望景公司没有关联而驳回其诉讼请求,属于事实不清。
11. 原被告对相同证据有不同主张,一审判决在双方没有对账亦未启动相关司法鉴定程序的情况下,即认定事实进而判决,缺乏事实依据和证据支持。
(2019)辽民终 1634 号
法院认为:宏基公司在一审发表质证意见时即称上述证据均为预算凭证,不是最终结算凭证,所以涉及的数额并非宏基公司欠付张实海的工程款额度,而圣中公司亦主张这是针对案涉工程的预算而并非决算。
因此,张实海主张一审时宏基公司和圣中公司均确认张实海施工的工程款额度为70,463,830.65元没有事实依据,而一审判决在双方没有对账亦未启动相关司法鉴定程序的情况下,即认定“2014年 12 月 3 日宏基公司、圣中公司对张实海已完成工程的造价进行了确认,张实海已完成施工的工程造价为70,463,830.65元”,进而判决宏基公司向张实海给付相应的工程款及利息,亦缺乏事实依据和证据支持。
12. 无法确认被告是否系第三人公司未缴纳或未足额缴纳出资的股东、出资人。是否系为设立公司而签署公司章程、向公司认购出资或者股份并履行公司设立职责的人,故无法确认被告是否系依公司法规定对该出资承担连带责任的发起人。
原审法院在未查清上述事实的情况下径行以被告并非是第三人公司股东为由,不予追加其为被执行人,属于认定事实不清。
(2021 )吉民终 197 号
法院认为:本案中,于敏全主张双辽市房屋产权管理中心在未缴纳出资额的范围内承担给付责任。根据于敏全的诉讼主张和原审判决参照的规范依据,双辽市房屋产权管理中心(双辽市房地产管理处)是否系未缴纳或未足额缴纳出资的股东、出资人或依《中华人民共和国公司法》规定对该出资承担连带责任的发起人,是本案应查明的要件事实。
从在案证据来看,第一,无法确定宏兴公司设立时的股东名册及股东名称、出资额的事实,故无法确认双辽市房地产管理处是否系未缴纳或未足额缴纳出资的股东、出资人。
第二,宏兴公司设立时企业章程上盖章单位为双辽市房地产管理处,原审法院未查明双辽市房地产管理处是否系为设立公司而签署公司章程、向公司认购出资或者股份并履行公司设立职责的人,故无法确认双辽市房地产管理处是否系依公司法规定对该出资承担连带责任的发起人。
原审法院在未查清上述事实的情况下径行以双辽市房地产管理处并非是宏兴公司股东为由,不予追加其为被执行人,属于认定事实不清。
13. 有被执行人与实际产权人签订案涉房产工程项目协议书,但没有双方合作及实际产权人欠被执行人资金的证据。因此无法判断涉案房产是否为被执行人责任财产。
(2021)吉民终 324 号
法院认为:案涉房屋登记在馨达房地产公司名下,馨达房地产公司出具说明,案涉房屋实际产权人是任学哲;蔡庆飞与任学哲签订协议书,就金轩花园一期工程合作协议达成协议,将包括案涉房屋在内的40套房屋抵顶欠蔡庆飞资金,但没有蔡庆飞与任学哲合作及任学哲欠蔡庆飞资金的证据。现有证据无法认定案涉房屋为孙淑珍、蔡庆飞的责任财产,能否将案涉房屋作为孙淑珍、蔡庆飞责任财产用于本案执行事实不清。
14. 异议人是否付了全部价款,其已经在人民法院查封之前合法占有案涉房屋等基本事实缺乏证据证明。
(2020)吉民终 287 号
法院认为:在案件基本事实缺乏证据证明的情况下,本院无法确定张春明是否支付了全部的房屋价款,亦不能确定其是否以其他管控方式合法占有案涉房屋,故本案应当发回一审法院重新审理。
15. 案涉土地包含被告的土地平方数,案外人的土地平方数分别多少,一审法院未查清。
(2019)吉民终 341 号
法院认为:2012年10月16日上和公司通过吉林省乾安县国土资源局办理的土地招标、拍卖、挂牌手续,与乾安县国土资源局形成《成交确认书》竞得土地面积 38,731 平方米土地,该38,731平方米土地中含有华盛公司主张的19,269.85平方米土地中的10,928.21平方米,一审对于该10,928.21平方米土地具体组成没有查清,即包含华盛公司自有划拨土地多少平方米,包含东南村集体土地多少平方米没有查清。
16. 抽逃出资的认定不仅要审查主体的股东身份以及该条规定的几项条件,同时要审查是否损害公司利益。
(2019)吉民终 202 号
法院认为:抽逃出资的认定不仅要审查主体的股东身份以及该条规定的几项条件,同时要审查是否损害公司利益。
17. 对原告的劳务报酬标准,认定事实不清。原告系公司的董事长、总经理,是法定代表人,是公司的高级管理人员,一审法院却以辽宁省的“在岗职工平均工资标准”计算原告的劳动报酬。
一审法院未查清原告为公司正常生产经营有效履职时间,原审判定原告自公司成立至公司被清算组接管全时段领取董事长兼总经理薪酬依据不足,事实不清。自两股东诉讼纠纷至公司被清算组接管期间原告是否有效履职审查不清。
(2021)辽民终 779 号
法院认为:一审判决存在以下认定事实不清问题:
① 对金福艳的劳务报酬标准,认定事实不清。依据《丹东盛金源微生物工程股份有限公司章程》第六十条规定,公司董事会和监事会成员的任免及其报酬和支付方法应由股东大会决议通过。
盛金源公司是否召开股东大会决议通过了身为董事长兼总经理金福艳的薪酬标准?
一审法院参照辽宁省2017—2019年度科学研究、技术服务业城镇单位在岗职工平均工资标准确认金福艳自2107年3月20日至2019年6月3日的劳务报酬共计 168,737 元,金福艳上诉对此并不认可,本院亦认为该认定依据不足。
金福艳诉讼主张其管理劳务报酬每月1.5万元,如果未经股东大会决议,是否有其他有效证据证明其提出的薪酬标准合法有效?
② 张丽丹上诉质疑盛金源公司在两位股东诉讼纠纷开始后至2019年6月3日清算组接管盛金源公司期间,是否一直对盛金源公司进行正常生产经营管理,质疑此间盛金源公司是否有产品产出和销售收入入账。
一审法院未查清金福艳为盛金源公司正常生产经营有效履职时间,原审判定金福艳自公司成立至公司被清算组接管全时段领取董事长兼总经理薪酬依据不足,事实不清。
18. 一审判定案涉建设工程施工合同无效,证据不足,事实不清;案涉项目住宅小区合法承包建设主体究竟为谁,一方还是两方,事实不清;案涉尚欠工程款本金数额,利息应当如何计算,事实不清。
(2018)辽民终 515 号
法院认为:案经审理,本案一审判决存在以下认定事实证据不足,事实不清问题:
① 一审判定案涉建设工程施工合同无效,证据不足,事实不清。
② 案涉龙城国际项目住宅小区合法承包建设主体究竟为谁,一方还是两方,事实不清。
③ 案涉尚欠工程款本金数额,利息应当如何计算,事实不清。
19. 一审法院对讼争房产项目在起诉前是否取得商品房预售许可证明的事实审理不清;一审法院对案涉房屋支付问题亦审理不清。原告提供了房产公司开具的收款收据,但对付款事实并无其他有效证据在卷佐证。
(2019)辽民终 847 号、(2019)辽民终 848 号
法院认为:现一审判决认定案涉《商品房买卖合同》合法有效,认定事实与《最高人民法院关于审理商品房买卖合同纠纷案件适用法律若干问题的解释》第二条“出卖人未取得商品房预售许可证明,与买受人订立的商品房预售合同,应当认定无效,但是在起诉前取得商品房预售许可证明的,可以认定有效”的规定情形并不一致,对于案涉爵士公馆二期工程是否取得预售许可证属于认定基本事实不清。
关于案涉辽中区近海滨水新城蒲文街16-16号爵士公馆16号楼1单元3层3号房屋购房款221,400元是否实际支付问题,常雪松虽提交沈阳宝仓公司于2014年8月12日开具的收款收据,但对付款事实并无其他有效证据在卷佐证,此节亦属认定事实不清。
20. 原告消费者从被执行人一地产公司处购买案涉楼,而案涉楼是否为被执行人一所有审理不清。本案并无被执行人一向原所有权人支付受让案涉改造项目对价的证据。
虽然涉案当事人对原告以借款及利息抵顶完毕案涉楼的购房款均无异议,并通过签订协议书、房产买卖协议书、房产交接确认书以及备忘等形式多次对此进行书面确认。但原告提供的向被执行人二转款共计329万元的证据不足以证明其向被执行人一出借了3250万元款项,即原告现有证据不足以证明其足额支付了案涉楼全部房产价款。
(2019)辽民终 1712 号
法院认为:根据案涉证据,案涉70号楼为鑫凤公司名下房产,本案并无中展公司向鑫凤公司支付受让老店街改造项目对价的证据,即现有证据不能证明70号楼为中展公司所有;同时,乔福双提供的向韩见志转款共计329万元的证据不足以证明其向中展公司出借了3250万元款项,即乔福双现有证据不足以证明其足额支付了70号楼全部房产价款。
21. 对影响施工合同效力的案件事实未查清;对案涉工程质量争议,案涉工程是否存在影响主体结构安全性能的基本事实,未予查清;关于工程款的结算问题。
(2019)辽民终 1460 号
法院认为:原审判决认定的部分基本事实不清。
① 对影响施工合同效力的案件事实未查清。
② 对案涉工程质量争议,案涉工程是否存在影响主体结构安全性能的基本事实,未予查清。
③ 关于工程款的结算问题。
综上,原审判决认定部分基本事实不清。
- 4 -
判决方式问题
1. 对部分诉讼请求漏审漏判。
(2019)辽民终 573 号
法院认为:铭郡公司在一审反诉中提出“计算结算超报罚款”问题,尽管该问题不是鉴定范围,鉴定机构未予鉴定并无不当,但作为当事人的诉讼请求,亦应进行审查并作出认定。
2. 对于当事人在第一审程序中已经提出的诉讼请求,原审人民法院未作审理、判决的,如二审调解不成,则应发回重审。
(2020)吉民终 295 号
法院认为:一审判决对四平市城市棚户区改造领导小组办公室要求对案涉11栋楼进行结算的诉讼请求未予审理,根据《最高人民法院关于适用《中华人民共和国民事诉讼法》的解释》第三百二十六条关于“对当事人在第一审程序中已经提出的诉讼请求,原审人民法院未作审理、判决的,第二审人民法院可以根据当事人自愿的原则进行调解;调解不成的,发回重审”的规定,本案应发回重审。
3. 原告撤诉情况下,一审法院仍对被告作出实体判决。
(2021)吉民终 197 号
法院认为:本案中,原审法院在已裁定准许于敏全对吉林电力公司、四平供电公司、双辽供电中心的撤诉申请的情况下,仍将上述三个公司列为被告作出实体判决,影响了当事人的诉权,此程序问题在此一并提出,原审法院应在重新查清事实的基础上,对该程序问题予以纠正。
4. 需要确权的财产已经被人民法院查封、扣押、冻结,一审法院应中止审理或驳回起诉,而不是以实体判决的形式驳回诉讼请求。
(2021)辽民终 925 号
法院认为:一审法院参照《最高人民法院关于执行权合理配置和科学运行的若干意见》(简称《执行权配置运行意见》)和《最高人民法院关于人民法院立案、审判与执行工作协调运行的意见》(简称《立审执协调运行意见》)两份指导性工作文件,对中油天宝公司和瑞启公司的各项诉讼请求均未予实体审理,但在处理结果上既未依照《执行权配置运行意见》裁定中止审理,亦未依照《立审执协调运行意见》裁定驳回起诉,而是以实体判决的形式驳回中油天宝公司和瑞启投资管理公司的诉讼请求。
5. 在原告有缴纳鉴定费的情况下,一审法院没有何时向原告下达书面通知以及通知指定何时交费,也没有告知原告限期交费的笔录在卷为凭即认定原告未能在该院指定的期限内预交鉴定费用而鉴定未果,致使对所诉请的工程款数额举证不能,驳回原告诉讼请求明显错误。
(2017)辽民终 1070 号
法院认为:一审法院于2017年5月22日做出本案一审判决前,知晓北方建设公司于2017年于5月2日、5月3日向辽宁华清工程造价咨询有限公司交纳了60%鉴定费90万元,也知晓辽宁华清工程造价咨询有限公司接收了90万元鉴定费,在此情况下仍然仅仅以北方建设公司未在其指定的期限内预交鉴定费用为由,判决北方建设公司因未能在该院指定的期限内预交鉴定费用而鉴定未果,致使对所诉请的工程款数额举证不能,驳回北方建设公司诉讼请求,既剥夺了北方建设公司依法享有的获得司法鉴定结果的权利,同时也剥夺了当事人再次诉讼的权利。该判决结论法律依据不充分,程序违法。
6. 超出诉讼请求判决。
(2021)辽民终 1188 号
法院认为:本院认为,实体审理方面,浦发银行营口分行主张与中铁公司为票据关系,但其诉请为要求中铁公司偿还“借款本息”,而一审判决中铁公司承担“连带保证责任”,这既非浦发银行营口分行的诉请,也与票据关系责任承担的法律规定不符。
7、判决结果超出了当事人争议的事实、证据和法律适用等焦点问题。
(2021)辽民终 1078 号
法院认为:而原审并未围绕共同海运与大连新安通签订的合同及共同海运主张的侵权行为进行审理,判决结果也超出了当事人争议的事实、证据和法律适用等焦点问题和共同海运的诉讼主张。
8. 原审原告仅对原审被告提出诉讼请求,原审法院超出原告诉讼请求判决原审追加被告承担付款责任,程序违法。
(2020)黑民终 102 号
法院认为:本院认为,2018年5月2日梁继国向法院起诉时的诉讼请求为:请求法院判令盛宪好向梁继国返还购房款35万元、支付违约金10万元。一审审理过程中,梁继国于2019年4月6日申请追加盛锡珀为被告参加诉讼。
2019年10月29日梁继国向一审法院明确表示:仅请求法院判决盛宪好返还购房款35万元及违约金10万元。
在此情形下,一审法院判决盛锡珀给付梁继国购房款35万元及违约金10万元,超出了梁继国的诉讼请求范围,程序违法。
9. 在双方未协议变更情况下,一审法院未审理查明“商铺抵顶方式支付”是否能够客观履行,直接判决被告现金支付,改变了协议约定的付款方式,不甚妥当。
(2020 )吉民终 243 号
法院认为:在双方未协议变更情况下,一审法院未审理查明“商铺抵顶方式支付”是否能够客观履行,直接判决习华公司现金支付,改变了协议约定的付款方式,不甚妥当。
10. 原告未对第三人提出请求的情况下,人民法院判决第三人承担实体义务实体上,程序上存在瑕疵。
(2019)吉民终 124 号
法院认为:本案中,一审法院一方面认定陈魁强为有独立请求权的第三人,另一方面在陈魁强未向一审法院提起诉讼,反诉原告中铁九局亦未诉请陈魁强承担返还责任的情形下,追加陈魁强为本案的第三人,并判决其与天翔公司共同承担返还超拨工程款的责任,违反法定程序,确属不当。
11. 合同无效,法院应当释明便于一次性解决问题,判直接判决驳回李义华诉讼请求不当。
(2020)黑民终 190 号
法院认为:一审法院在认定合同无效后,应依据《中华人民共和国合同法》第五十八条“合同无效或者被撤销后,因该合同取得的财产,应当予以返还;不能返还或者没有必要返还的,应当折价补偿。
有过错的一方应当赔偿对方因此所受到的损失,双方都有过错的,应当各自承担相应的责任。”的规定,在分清责任的基础上据实作出判决。一审法院直接判决驳回李义华诉讼请求不当。




